Case Study - Glasshouse Florist App

A flower catalogue app for a trendy florist making its move to the online realm. It’s main objective is to create a platform that bridges the limitations of traditional offline flower shopping.

UX/UI Design | B2C Mobile Application | iOS Compatibility

Garden in Your Pocket:
Nature’s Palette at Your Fingertips

The project aims to create an online flower catalogue app for a trendy florist, providing users with convenient shopping options, precise delivery services, and comprehensive flower guides that encompass detailed care instructions and flowers’ symbolic meanings.

Concept Development
Wireframes
User Experience
User Interface
Brand Visual Design

Deliverables

Key Softwares

Figma
Adobe Illustrator

01. Design Process

02. Problem and Goals

Interviews was conducted on multiple individuals with varying locations around London to figure out their pain points. Primary user groups were young adults in the beginning of their career and busy middle-aged professionals – all living close or in city central with reliable access to delivery services.

03. User Research

Initial assumptions suggested that people hesitated to embrace technology due to concerns about losing personalised in-person services. However, research showed that users prioritise efficient online services that save time and offer the convenience of shopping for flowers at their leisure.

04. User Personas & Storyboards

05. Journey Maps

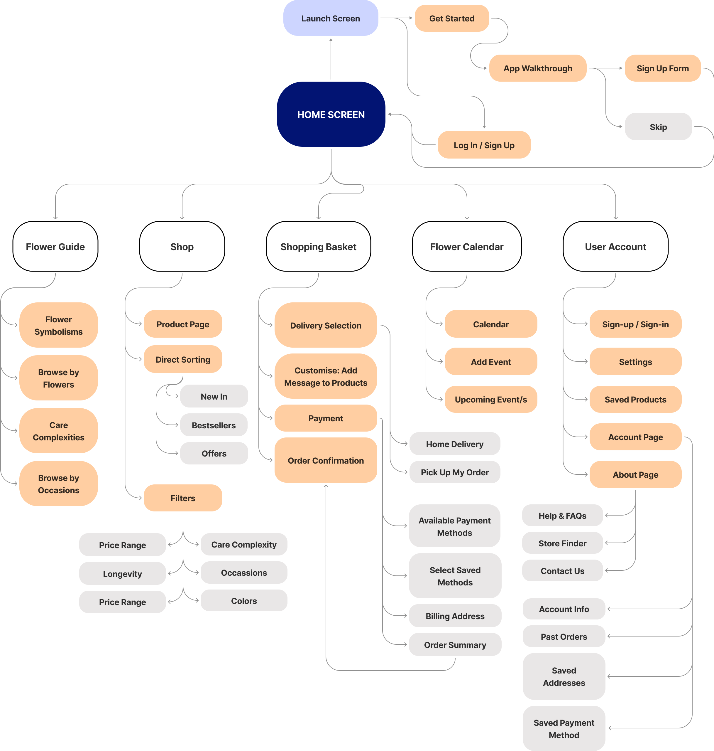
06. Information Architecture (IA) / Site Map

Thorough planning is conducted to establish a well-structured application, with the aim of delivering a streamlined and intuitive platform.

Predicted the possible user journey through the app that would take place to reach the ultimate goal of order placement.

07. User Flow

Explored numerous approaches to create visually appealing and user-friendly key pages that prioritise intuitiveness and practicality.

08. Low Fidelity Wireframes

09. Visual Design

Colors were directly inspired by nature's own palette, utilizing vibrant hues to actively engage users.

01/ Colour

02/ Typography

Texts throughout the app is kept simple to maintain visual accessibility.

The logo was designed to be sleek and minimalist, featuring rounded corners that evoke a sense of softness. This aesthetic choice aligns with the elements found throughout the app, including action buttons.

04/ Logo

The graphics were derived from various flowers indigenous to different regions in Asia. Instead of emphasizing intricate details, silhouettes were used to align with the brand's logo.

05/ Flower Graphics

10. High Fidelity Wireframes

Launch screen that takes returning users to log in and new users through the walkthrough steps. It explains app’s features, benefits, and Glasshouse’s unique selling point.

01/ Onboarding & Walkthrough

Minimally designed Shop and Product page to maintain user’s focus.

02/Homepage & Product

In-depth guides into the world of flowers, enabling users to shop with intention.

03/ Flower Guide

Effortlessly review and modify items added to the basket with intuitive controls.

04/ Shopping Basket

Users are able to pick their preferred way of accepting their order. Glasshouse offers specific date and time slots to ensure customers get their flowers on time.

05/ Checkout - Delivery


Glasshouse users have a wide selection of payment methods to choose from or conveniently sort through saved payment methods with just a few clicks.

06/ Checkout - Payment

Review the order once more prior to confirmation to ensure the accuracy of the details.

07/ Order Summary & Confirmation

Bid farewell to last-minute flower shopping with Glasshouse's Flower Calendar, ensuring you never have to scramble again.

08/ Flower Calendar

11. Future Iteration

Product Recommendations

Incorporate product recommendations in each pages of flower guide. It will create an integrated hassle-free shopping experience

Dark Mode

Implementing a dark mode feature to ensure comfortable app usage during nighttime and to accommodate users with visual disabilities.

Pre-Order Ahead of Time

Allow customers to order products ahead of time through the Flower Calendar to avoid last-minute mishaps

Next Project: UI Redesign SA App
Back to Home